Numérisation : comment mettre en œuvre un centre de services interne ou externe ?
Frédéric Clavurier
Numérisation – A qui la confier – Composition et volumétrie – Cadre normatif et juridique
Offre de service – Traçabilité et contrôle – Démarche
La numérisation : une « dématérialisation » souvent incontournable et complémentaire au « nativement numérique »
Il est parfois difficile d’engager un projet de dématérialisation en espérant pouvoir faire totalement disparaitre le papier. Plusieurs raisons peuvent l’expliquer :
- Un passif de dossiers existants important à concilier avec les nouveaux flux numériques
- Des transmissions de courriers résiduelles pour une frange plus ou moins importante de dossiers
- Des originaux porteurs de preuve, disponibles uniquement sous cette forme…
Les cas sont ainsi nombreux où la « full démat » induit de mettre en œuvre des processus de numérisation plus ou moins massifs : dossiers RH, clients, usagers, fournisseurs …
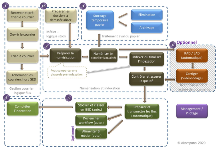
A qui confier la numérisation et quel processus associé ?
En fonction de son importance, cette mission peut être répartie dans l’organisation ou au contraire être centralisée, sur site ou en dehors des murs de l’entreprise, en recourant à des effectifs internes ou externes, et en distinguant le cas échéant le traitement du stock de celui du flux :

Dans tous les cas, elle renvoie à différentes tâches successives qu’il convient de formaliser et d’accompagner : préparation des dossiers, numérisation proprement dite, indexation des dossiers et/ou des documents, injection du résultat dans le système d’information…
Des dispositifs de LAD (Lecture automatique de documents) ou de RAD (reconnaissance automatique de documents) peuvent également automatiser, dans certains cas seulement, une partie de ces tâches :

La mise en œuvre d’un centre de services interne dans l’organisation permet de maîtriser cette production devenant de fait critique, mais elle induit de pouvoir mobiliser des ressources humaines, techniques et logistiques conséquentes et ne constituant pas son cœur de métier.
A contrario, le recours à un prestataire spécialisé permet souvent de mutualiser les coûts induits avec d’autres initiatives similaires menées par d’autres structures publiques et privées (notamment banques, assurances, etc.), et de tirer ainsi parti de l’expérience acquise par ces prestataires pour industrialiser un tel traitement. En revanche, cela peut aussi créer une forte dépendance vis-à-vis du prestataire.
Un processus à concilier avec la composition physique des dossiers et leur volumétrie
Derrière un processus de numérisation a priori classique peut se cacher en pratique un grand nombre d’options impactant son coût, sa qualité et les délais de traitement associés.
Le nombre et la forme des pièces composant les dossiers ainsi que leur caractère potentiellement très composite, la façon dont ces documents se présentent (taille, recto-verso, couleur ou noir et blanc, …), leur niveau de structuration effective (ordre des documents, présence de pochettes ou séparateurs normalisés) ainsi que la présence ou non d’objets servant à les unir ou les séparer (trombones, agrafes, …) auront des impacts sur le temps nécessaire à leur préparation et à leur indexation.

Dans certains cas, il est possible d’imposer, ou du moins de proposer aux émetteurs des documents, des règles prédéfinies de composition des dossiers avant transmission, de nature à fluidifier les opérations, à condition toutefois que ces règles soient bien compatibles avec les moyens et l’organisation des émetteurs. Dans d’autres cas, il sera nécessaire de consacrer un temps conséquent à leur toilettage et à leur mise en ordre.
Ce temps de toilettage des dossiers est souvent le plus problématique car il induit une connaissance métier des documents et donc la sollicitation de ressources spécifiques et qu’il est souvent difficile de mobiliser.
Autre point sensible : le niveau de description attendu des documents à numériser. Sur ce point, un compromis est à établir entre une description fine au document, apportant in fine un confort appréciable à l’utilisateur en termes de recherche et de traitement, et une indexation minimaliste, au niveau du dossier, moins coûteuse mais pouvant limiter les gains au niveau du processus dans son ensemble.
Ainsi, considérant ces différents paramètres de coûts, il s’avèrera parfois plus pertinent,
pour le stock notamment :
- d’accepter une reprise massive des dossiers « en l’état », avec un nombre limité de manipulations en amont,
- de prévoir une indexation axée sur les seules métadonnées indispensables et au niveau des dossiers et non des documents.
Enfin, avoir à numériser quelques dizaines ou quelques milliers de dossiers par semaine aura une incidence sur les moyens techniques et organisationnels à mettre en œuvre et le niveau d’industrialisation du processus que l’on pourra en attendre. De ce point de vue, la saisonnalité éventuelle du flux à numériser devra être étudiée et prise en compte dans le dimensionnement du dispositif.
Un cadre normatif et juridique à respecter
Le coût d’un tel projet dépend notamment du devenir du dossier original papier (destruction, retour à l’émetteur, archivage…) et de la charge de travail consacrée à assurer la force probante de sa copie numérique, en fonction du risque de recours ou de contentieux associés aux dossiers.
A cet effet, la norme NF Z42-026 publiée par l’AFNOR en mai 2017 et intitulée « Définition et spécifications des prestations de numérisation fidèle de documents sur support papier et contrôle de ces prestations – Définition et spécifications des prestations de numérisation fidèle de documents et contrôle de ces prestations » établit un cadre précis pour pouvoir éliminer un original après l’avoir numérisé et avoir conféré à celui-ci une valeur probante équivalente au dossier papier.
Une offre de services particulièrement mature et faisant l’objet de différents modèles économiques
Avec le développement de ce type de démarche, de nombreux acteurs privés sont aujourd’hui positionnés sur ce marché. Ils sont également nombreux à disposer de la taille critique pour absorber un volume conséquent de dossiers, sans impacts sur les délais et à proposer des chaînes de traitement certifiables selon la marque NF 544, c’est-à-dire respectant le cadre normatif NF Z42-026.
Si les moyens proposés sont souvent comparables, les prix pratiqués peuvent faire l’objet d’écarts importants, en fonction des stratégies et hypothèses de travail des prestataires. Ces écarts se perçoivent en particulier à deux niveaux :
- les coûts de mise en œuvre initiale (« build »), comprenant notamment la mise en œuvre de l’organisation, les développements nécessaires à l’injection des données et les tests associés,
- les coûts unitaires de traitement (« run »), fonction du trafic réel attendu et des délais de traitement associés.
Ces écarts peuvent être maîtrisés en amont, au niveau de la consultation, par un système d’unités d’œuvre à la fois souple et précis, et de nature à garantir l’engagement des prestataires, sur la base d’une connaissance précise des dossiers, du processus et des volumétries fournis dans le cahier des charges.
Un dispositif de traçabilité, de tests et de contrôles formalisé à définir et à mettre en œuvre
Il convient de porter une attention particulière à la définition de la « normalité » d’un dossier, les possibles anomalies le concernant et la manière dont le centre de services doit les traiter, afin de maîtriser l’impact économique et l’efficience globale de la dématérialisation.
La qualité du résultat, et par conséquent la confiance apportée au centre de services, nécessitera un système de contrôles à plusieurs niveaux :
- Portant à la fois sur le respect des délais et de la qualité, assortis d’indicateurs, de taux de qualité attendus et de pénalités éventuelles,
- Systématique pour les contrôles qui peuvent être automatisés et par échantillonnage pour les autres,
- A différentes étapes du traitement : à réception des copies numériques, après confrontation avec les originaux papier, sous forme d’audits ponctuels sur site…
Le respect des délais en particulier peut s’avérer critique et devra donc faire l’objet
d’une traçabilité et d’un suivi particulièrement précis.
Quelle démarche pour avancer dans ce type de réflexion

Etape 1 : établir un diagnostic précis de l’existant et des besoins
Cette première phase essentielle permettra de cerner précisément la nature des dossiers et documents à numériser, de décrire les processus existants pour identifier les possibilités d’évolution et de disposer d’indicateurs de volumétrie aussi précis que possible sur le flux et le stock des dossiers à prendre en charge.
Des échanges avec les responsables du système d’information et des différents métiers concernés voire avec la direction générale permettront de comprendre les gains attendus et les contraintes à considérer.
L’analyse détaillée d’un panel de dossiers représentatifs permettra d’estimer par la suite le coût de la numérisation et notamment le temps nécessaire à leur préparation, afin de fournir toutes les informations utiles aux prestataires dans le cahier des charges pour déterminer leurs prix.

Etape 2 : réaliser un benchmark auprès des prestataires candidats
En fonction de la spécificité éventuelle des dossiers, l’expérience des prestataires ayant déjà mis en œuvre ce type de centre peut être utile en mettant en exergue les contraintes opérationnelles propres à ces dossiers.
Elle permettra d’établir des bases d’exigences raisonnables dans le cahier des charges pour optimiser les coûts en fonction de la qualité attendue.
Etape 3 : scénariser les processus et leurs impacts
Cette troisième étape permettra de se projeter d’une part sur le fonctionnement cible et d’autre part sur la feuille de route associée à la mise en œuvre du dispositif.
Elle permettra de réaliser les arbitrages autour des différentes options envisageables en fonction des bénéfices attendus, de l’allocation en ressources humaines et financières envisageable et des contraintes techniques et logistiques à considérer.
Ces arbitrages porteront notamment sur :
- Le scénario global de numérisation, impliquant plus ou moins les effectifs et moyens internes et ceux de prestataires extérieurs,
- La stratégie de préparation et d’indexation des dossiers, en recherchant un consensus entre la qualité souhaitée et les moyens à mobiliser.


Etape 4 : produire un cahier des charges et organiser une consultation
Le cahier des charges devra permettre en premier lieu de fournir toutes les informations utiles au prestataire pour dimensionner son offre.
Il précisera les exigences attendues en termes de processus, d’intégration, de délais, de qualité, assorties d’indicateurs de performances, d’outils de contrôle et de réception, le cas échéant complété par un dispositif de pénalités.
Le mode de consultation choisi, le type de marché engagé et le découpage en unités d’œuvre seront déterminants à la fois pour choisir le prestataire et régir le fonctionnement du dispositif par la suite.
Etape 5 : mettre en œuvre le centre de services
Au terme des 4 premières étapes, un projet de mise en œuvre s’engagera.
Celui-ci induira, notamment au démarrage, différentes itérations avec le prestataire retenu pour chacune des phases spécifiées dans le cahier des charges, ainsi qu’avec les métiers impactés.
Il s’agira notamment de formaliser définitivement le processus de numérisation puis de le mettre en œuvre, de concevoir, développer et tester les interfaces avec le SI, d’établir les mécanismes de traçabilité, contrôle et traitement des anomalies, d’expérimenter le dispositif durant une première phase pilote.
Par ailleurs, il conviendra de préparer son déploiement auprès des directions métiers concernées en prévoyant des outils de communication, des guides pratiques, un service de support de nature à optimiser la qualité des dossiers reçus par le centre de services puis l’usage de leur copie numérique.
